
Top 10 Classic Car Wiring Harness Manufacturers | Full Guide
Finding the right wiring harness manufacturer for your vintage ride can be a real headache. Those beautiful old machines need special wiring that looks period-correct
✅ Up to 12 layers
✅ Cost-effective FR-4 material
✅ Rapid prototyping for validation
✅ Maximum bending angle of 180°










At OurPCB, we’re highly experienced in the design and manufacture of high-quality semiflex printed circuit boards (PCBs) — a cost-efficient solution for applications that require limited but reliable flexibility.
Our semiflex PCBs are engineered to provide particularly excellent performance in “flex-to-install” cases, where the board is bent once during installation to fit the final product assembly. As such, semiflex PCBs are a durable blend of rigid PCBs, temporary flexibility, and cost-savings — suitable for saving space without compromising on reliability.







We bring creativity, deep knowledge, and passion to every aspect of PCB design, manufacturing, and development, making us a reliable and forward-thinking partner.
Semiflex PCB manufacturing is only one of our offerings. Why go elsewhere when you can get all your PCB needs met under one roof?
HASL (SnPb), Lead-Free HASL (SnNiCu), OSP, ENIG, Immersion Tin, Immersion Silver, Electrolytic Gold, Gold Fingers, and more
Our expert team crafts semiflex PCB designs tailored to your unique requirements.
We offer rapid and precise prototyping services for real-world testing before full-scale production.
Our factories provide sophisticated fabrication processes for high-quality, reliable semiflex PCBs.
With accurate, efficient, and fast assembly, we can assemble anything from simple to complex PCBs.
Our scalable manufacturing capabilities guarantee consistent quality and on-time delivery.
We thoroughly test every PCB to ensure it meets the highest standards of performance and durability.





Our creativity, extensive expertise, and passion make us a dependable partner in advanced PCB design, manufacturing, and development.

Mon-Fri: 24 hours,
Sat: 9am-6pm, GMT+8

Reach us at
[email protected]
24 hours online

+86-199-30589219
Mon-Fri: 24 hours,
Sat: 9am-6pm, GMT+8
A semi-flex printed circuit board is a rigid board with flexibility in certain areas, designed for a one-time bend during installation. In contrast, rigid-flex PCBs combine rigid and flexible layers, which enable continuous bending in movable or bendable devices.
No, semi-flex PCBs are designed to be bent once, during installation, and are not suitable for repeated flexing. Instead of a semi-flex PCB, consider investing in a flex PCB if you’re looking for ongoing flexibility.
We have the capacity for both small and large quantity orders, thanks to our two fully equipped factories and experienced engineers.

Finding the right wiring harness manufacturer for your vintage ride can be a real headache. Those beautiful old machines need special wiring that looks period-correct

Would your car be able to run without wire harnesses? Not a chance. Wire harnesses connect all the electrical parts together. No harness means no

Making wire harnesses isn’t complicated. At OurPCB, we create custom wire harnesses for an expansive range of industries every day. While it’s a complicated process,

Prototype cable assemblies are the very important place in between PCB design ideas and interconnects. OurPCB brings prototype assemblies with PCB solutions to your tables.

PCB thermal management prevents component overheating through strategic heat transfer techniques. Without proper thermal control, electronics are at risk of electronic failures through weakened solder

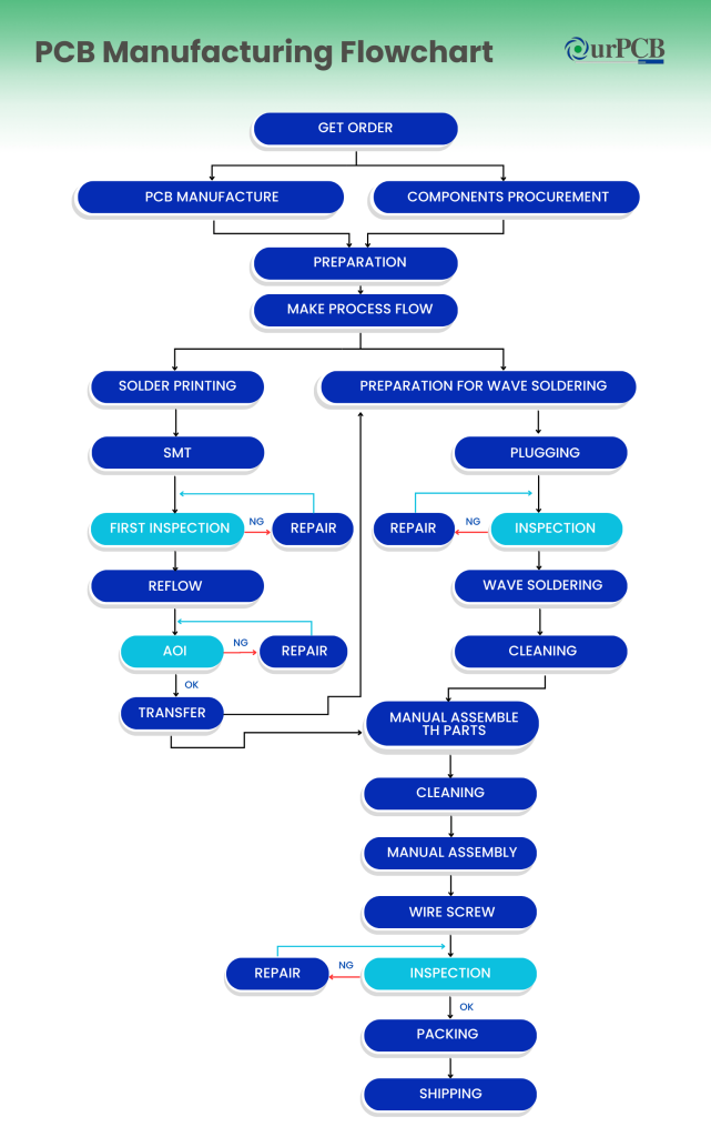
ContentsKey TakeawaysWhat is a Multilayer-Printed Circuit Board?How do Multilayer PCB Boards Work?Multilayer PCB ApplicationsMultilayer PCB Manufacturing Process: StepsMultilayer PCB Manufacturing MachinesBenefits of Multilayer Circuit BoardsWhat
We use cookies to improve your browsing experience, which may include personal information. By clicking "Agree," you accept our Privacy Policy and cookie use. You can change your cookie settings in your browser anytime.
Agree